BERANDA
TENTANG KAMI
PROFIL KAMI
VISI, MISI DAN NILAI PERUSAHAAN
MANAJEMEN
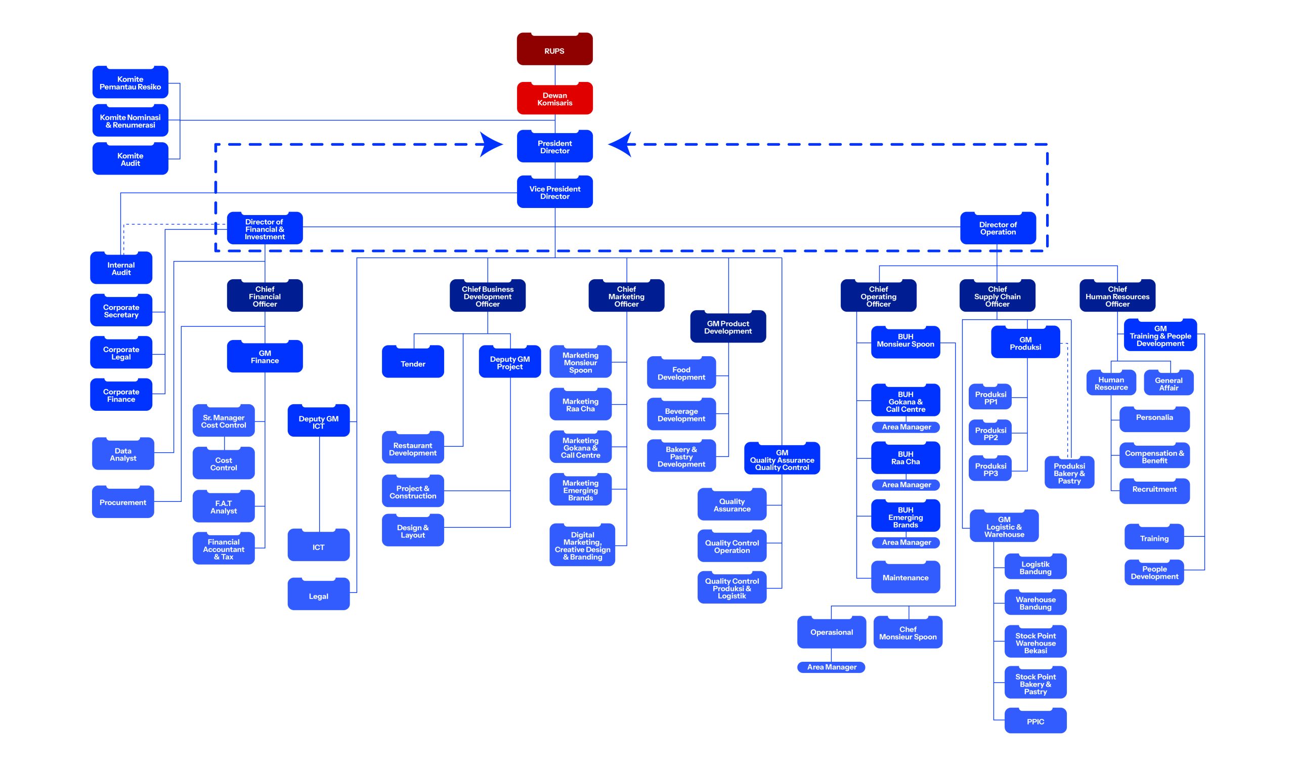
STRUKTUR ORGANISASI
DEWAN KOMISARIS
DIREKSI
STRUKTUR PERUSAHAAN
GOOD CORPORATE GOVERNANCE
ETIKA BISNIS
KOMITE AUDIT
AUDIT INTERNAL
SEKRETARIS PERUSAHAAN
KOMITE NOMINASI DAN REMUNERASI
WHISTLEBLOWING SYSTEM
MEREK
GRILLMAN
GOKANA RAMEN & TEPPAN
RAA CHA SUKI & BBQ
MONSIEUR SPOON
DEWATA by Monsieur Spoon
CROCO by Monsieur Spoon
BMK BASO MALANG KARAPITAN
CHOPSTIX
PLATINUM RESTO
BERITA & KEGIATAN
HUBUNGAN INVESTOR
INFORMASI KEUANGAN
LAPORAN KEUANGAN
RAPAT UMUM PEMEGANG SAHAM
KEPEMILIKAN SAHAM
IPO PROSPEKTUS
LAPORAN TAHUNAN
ANALIS EKUITAS
RIWAYAT DEVIDEN
KETERBUKAAN INFORMASI
CRI SUPER APP
KARIR
KONTAK KAMI
Language
English
Bahasa Indonesia
BERANDA
TENTANG KAMI
PROFIL KAMI
VISI, MISI DAN NILAI PERUSAHAAN
MANAJEMEN
STRUKTUR ORGANISASI
DEWAN KOMISARIS
DIREKSI
STRUKTUR PERUSAHAAN
GOOD CORPORATE GOVERNANCE
ETIKA BISNIS
KOMITE AUDIT
AUDIT INTERNAL
SEKRETARIS PERUSAHAAN
KOMITE NOMINASI DAN REMUNERASI
WHISTLEBLOWING SYSTEM
MEREK
GRILLMAN
GOKANA RAMEN & TEPPAN
RAA CHA SUKI & BBQ
MONSIEUR SPOON
DEWATA by Monsieur Spoon
CROCO by Monsieur Spoon
BMK BASO MALANG KARAPITAN
CHOPSTIX
PLATINUM RESTO
BERITA & KEGIATAN
HUBUNGAN INVESTOR
INFORMASI KEUANGAN
LAPORAN KEUANGAN
RAPAT UMUM PEMEGANG SAHAM
KEPEMILIKAN SAHAM
IPO PROSPEKTUS
LAPORAN TAHUNAN
ANALIS EKUITAS
RIWAYAT DEVIDEN
KETERBUKAAN INFORMASI
CRI SUPER APP
KARIR
KONTAK KAMI
Language
English
Bahasa Indonesia
Struktur Organisasi